Z世代の实境元宇宙
EGA2020评选规则及评委名单公布
2020年8月15日,EGA2019年度全国优秀密室主题评选颁奖典礼如期举行。
当夜,60余个优秀主题脱颖而出,斩获奖项终于全部揭晓。在颁奖典礼现场,近千位从业者及玩家共同见证了这一荣耀时刻,为2019年的密室行业画上了圆满句号。

辉煌的落幕往往意味着全新的开始——2020年8月20日,EGA2020全国优秀密室主题评选再次起航,并面向全国从业者及玩家开放【参选】及【评委】报名通道。
重点革新:
3. 评选引入从业者评委,之前一直是以玩家视角为主的评选,虽然有遵循回避原则的从业者参与,但是一直存在玩家是否在评选中可以体现出更多专业性的争论。随着评选规则的逐渐完善,从业者的声音也不会被忽视,从本届评选开始,玩家评委与从业者评委将进行严格区分,使用不同的评选机制参与进来,希望从业者评委们可以补足以往评选的短板。
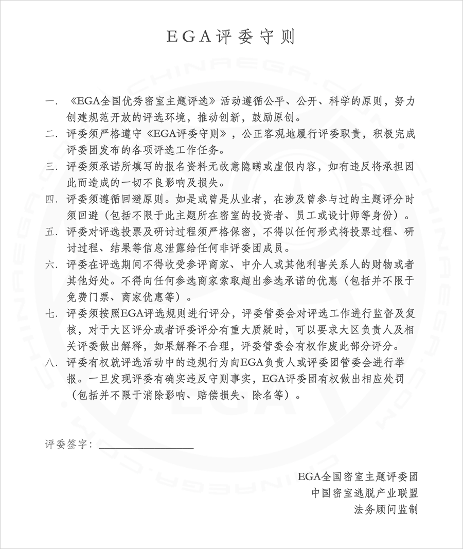
2020年度EGA评选规则如下——
01

参选主题基本要求
1. 当年的新建主题或往年未报名主题(截止日未完工主题报名视为未报名)
2. 未在往届评选中获得过奖项的主题
3. 已填写当年参选报名表
4. 原创优先
参选主题具体说明
1. 评选针对的是“新建主题”,而不是”新设计主题”,所以新建设的老主题也可参加当年评评选,但往届EGA年度评选中已经获得奖项的主题就不再接受报名。
2. 所有参选主题须提前报名,未报名的主题视为不参加本次评选。
3. 在年初或年底交界处完工的(新建)主题,可根据自己的实际情况申请本届或下届评选,但只能申请一次。
4. 参选主题如果在评委测评后发生较大改动,评委团可针对改动情况调整评选结果。
5. 如出现相同主题在不同分区入围情况,只会保留一家入围。评委团会跟主题创作团队商议,或取大区排名更靠前的主题入围。
02

玩家评委&从业者评委
1. 玩家评委(权重70%)
▲ 有一定文字语言表达能力
▲ 情绪可控,能保持评测观点的一致性

2. 从业者评委(权重30%)
▲ 从业者评委无需报名
▲ 本年度入围主题的设计者自动获取评委资格(平分权重,共10%)
▲ 往届两年内的获奖主题设计者自动获取评委资格(每奖叠加权重,共20%)
玩家评委的选拔方式
1. 上一年度贡献值超1000分自动入选“备选评委”
2. 官网报名(截止到2020年9月1日,官网共收到1136个玩家报名),通过初步筛选成为“备选评委”
3. 由大区负责人对该区“备选评委”进行线上面试,面试通过后入选“正式评委”(每个大区限制人数20人,新开拓区域不受限制)
03

评选区域划分
1. 北京区(北京市)
2. 上海区(上海市)
3. 东北区(黑龙江省、吉林省、辽宁省)
4. 西北区(陕西省、甘肃省、青海省、宁夏、新疆)
5. 华北区(天津市、山西省、河北省、内蒙古、河南省、山东省)
6. 华东区(江苏省、浙江省、安徽省、福建省、台湾省)
7. 华中区(湖北省、湖南省、江西省)
8. 华南区(广东省、广西、海南省、香港、澳门)
9. 西南区(重庆市、四川省、贵州省、云南省、西藏)
对参选主题的考量维度
●【场景】主题装修、布景、道具是否符合主题,制作是否精良
●【服化】演员及玩家服装化妆等装扮是否符合主题,制作是否精美
●【机关】互动装置是否符合主题,做工及运转是否稳定可靠
●【创新】主题玩法或其他维度是否具备开创性
●【剧情】主题的背景故事、人物设定及情节是否合理顺畅,健康向上
●【谜题】谜题是否符合剧情,符合逻辑,运用是否巧妙
●【表演】演员声台形表是否到位,与玩家互动是否衔接自如
●【特效】用声光电等技术手段触达感官达到沉浸效果
●【音效】主题配音、配乐、声效是否符合主题,制作是否精良
04

综合奖项
★ 全国/分区最佳解谜主题奖
-
维度权重:剧情20%、谜题20%、机关20%、场景10%、创新10%、服化5%、表演5%、特效5%、音效5%
-
针对解谜为主要体验的密室主题
★ 全国/分区最佳演艺主题奖(沉浸式主题)
-
维度权重:表演25%、剧情20%、场景10%、服化10%、创新10%、特效10%、机关5%、谜题5%、音效5%
-
主题内拥有不少于2名的演员
-
演员间有语言及肢体互动的表演
-
演员与玩家之间有语言及行动上的互动
-
针对以表演互动为主要体验的游戏主题
★ 全国/分区最佳推理主题奖
-
维度权重:剧情20%、谜题20%、表演15%、特效10%、音效10%、场景5%、服化5%、机关5%、创新10%(表演维度重点考察主持人表现)
-
全程由主持人掌控游戏进度
-
每个玩家角色不同,任务不同,结局不同
-
针对以推理为主要体验的游戏主题
★ 全国/分区最佳小主题奖
-
维度权重:剧情20%、谜题20%、机关20%、场景10%、创新10%、服化5%、表演5%、特效5%、音效5%
-
使用面积低于20平米密室主题
单项奖项
★ 全国/分区最佳实景奖
-
主要考量维度:场景40%、特效20%、音效20%、机关10%、服化10%
★ 全国/分区最佳创新奖
-
主要考量维度:创新100%
★ 全国/分区最佳剧情奖
-
主要考量维度:剧情100%
辅助奖项
★ 全国优秀演员奖
-
颁发给演员(NPC)
★ 全国优秀店长奖
-
颁发给店长
★ 玩家最喜爱解谜文创奖
-
颁发给解谜书、解密盒、景区配合解谜产品等
★ 密室行业历史贡献奖
-
曾促进了密室行业发展,在当时探索了新的方向或领域
-
有较高的知名度和影响力
05

新主题报名
1. 各区评委核对报名信息
2. 所有参选主题官网公示
分区奖项入围主题
1. 评委根据入围结果补提名
2. 官网开展网络投票
3. 分区奖项入围主题官网公布
分区奖评选
1. 分区评委投票
2. 从业者评委投票
3. 分区奖项结果官网公布
全国奖评选
1. 数据小组合并全国评选数据
2. 评委管理委员会补充讨论
3. 全国奖项颁奖典礼公布
评选总流程示意图

06

EGA评委管理委员会
○ 选拔管理各区评委
○ 推进各区评选工作
○ 分配各区评委贡献值
○ 对所负责大区的评选工作承担责任
EGA规则小组
○ 探讨评选规则,各项流程,给予管委会规则指导
○ 协助各区团长传达理解评选规则
○ 不参与评委管理
EGA数据算法小组
○ 负责管理评选数据
○ 负责更新算法
○ 不参与评委管理及投票
EGA监察小组
○ 负责收集各方建议和反馈
○ 对违纪行为进行核实
○ 不参与评委管理及投票
优秀店长及演员评选小组
○ 负责推进店长及演员评选工作
○ 协调各区商家完成报名及资料收集工作
○ 配合进行网络投票工作
EGA2020评委名单








