Z世代の实境元宇宙
帝都密室逃脱指南|探长评测报告(二)
各位好,一周的时间转瞬即逝,大家的目光是不是都被奥运会上那些奋力拼搏的健儿们夺走啦?在上期的《帝都密室逃脱指南》中,认真负责的Hh与折腾不止Alex两位探长的评测报告无疑开了个好头。那么本期的内容中,将继续展示探长招募计划的评测结果。接下来就让我们一起进入正题,看看本期要点名哪些探长吧。
No.3 探长落叶 性别:汉子 职业:程序猿
标签:密室/桌游真爱粉
评测密室:嗨萝,open东直门,罗生门(亚运村),引力公园
爱逻辑也爱游戏,爱密逃也爱桌游,明明玩过300+的密室主题,还破过不少记录,却总爱自称“寻物渣“的落叶探长,出场便自带招黑体质。除了经常被部分探员戏称为”250大大“以外,平时也是众人钟爱的”调戏“对象,可谓人气老司机。至于他的评测报告,则延续了身为程序猿的严谨作风,打分客观,建议中肯。目前仍活跃在密室圈内,坚持着他的(伪)成神之路。
评测报告汇总:(点击图片可放大)
No.4 探长紫玉 性别:妹子 职业:自由职业者
标签:密室老玩家
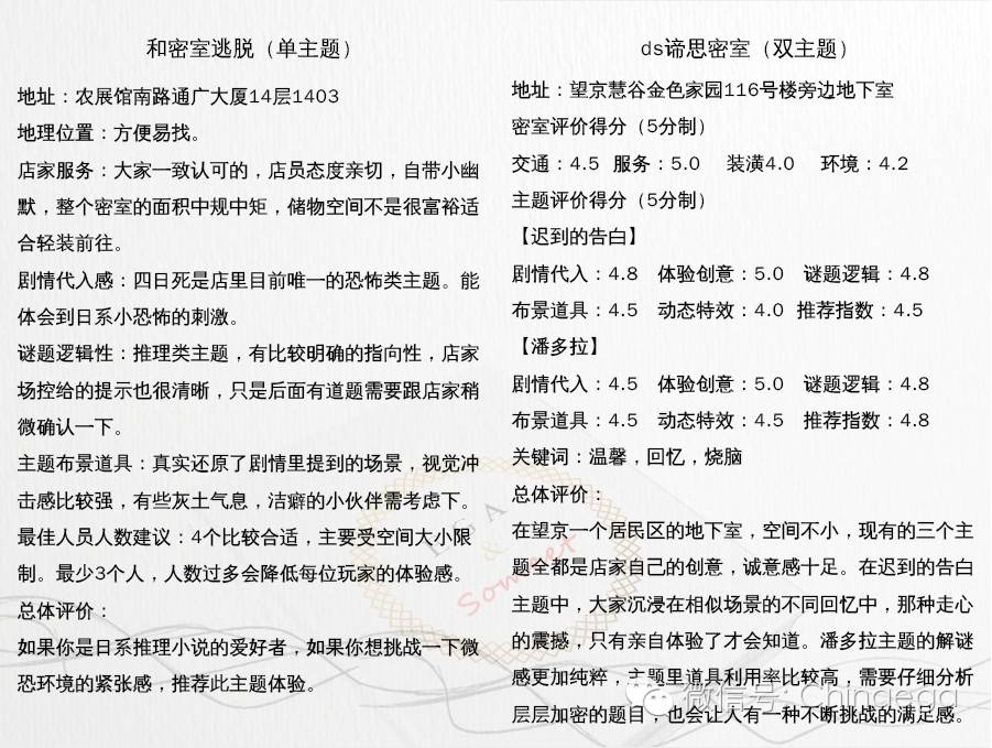
评测密室:和,DS,造梦先生,引力公园
玩过300+密逃主题的贴心姐姐桑,永远对未知领域抱有好奇心的爱玩达人,热心待人的同时,也是位经验丰富的密逃爱好者。曾在第二届密室节中担任志愿者,任劳任怨的且热情细心的形象令人印象深刻。在首届探长招募计划里,紫玉探长所评测的密室主题以小清新和恐怖为主,报告内容也是感性与理性并存,并额外添加了一些关于玩家的注意事项,是位温柔认真的探长小姐。
评测报告汇总:(点击图片可放大)
那么到这里落叶&紫玉两位探长的评测报告就展示结束了。不知各位感觉如何?下期的微信推送将继续为大家放送探长们的心血结晶,喜欢的千万不要错过哦。















