Z世代の实境元宇宙
帝都密室逃脱指南|探长评测报告(三)
时间过得真快,北京的秋天说来就来,而我们的《帝都密室逃脱指南》之探长评测报告展示,转眼也已经进行到了第三期。本期的评测报告,将向各位展示一口气展示三位探长的评测结果,接下来就让我们一起进入探长们的评测时间。
No.5 探长yoya 性别:妹子 职业:音乐工作室的运营总监
标签:自得其乐~
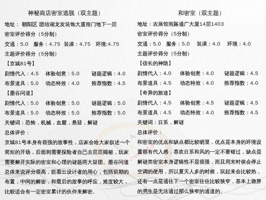
评测密室:神秘商店,和密室
作为一名曾经背井离乡的留学研究僧,yoya探长在毕业回国前横扫了纽约华人区所有真人密室逃脱 。而在本次的探长招募活动里,我们的yoya探长则化身为神秘商店的迷妹,两周的评测活动均放在了神秘商店里,另外两周的活动,则放在了日风满点的和密室。同时工科女生的严谨思维也让她的报告充满了理性的光辉。祝愿这位蝎子座小姑娘在未来的生活里依旧能自得其乐~
No.6 探长上官 性别:汉子 职业:国企职员
标签:密室爱好者,健身爱好者,鬼屋大胆
评测密室:墨客,炎,车库,闲了么狼人杀
最近成长起来的圈内老司机,也是第二届密室节的“道具侠”。爱运动、爱电影、爱唱歌,自称是个没事喜欢琢磨如何寻物藏物,剧情流程,并时时刻刻照顾队友情绪的暖男。事实也证明了这位萌汉子的外表下隐藏着一颗一言不合就开撩的内心。当然作为一名有经验的密室玩家,除了撩妹技能满点,在测评方面则是非常中肯且严肃的,优缺点均有提及。如果哪位美女探员缺一位大白般温暖人心的探长,相信这位上官游侠,不会让你失望。
No.7 探长张卓凡 性别:汉子 职业:法务
标签:不羁放纵爱自由/爱折腾
评测密室:翌之青年路1店,Open东直门,谜之时空
密室逃脱及桌游的重度患者,一本正经的严谨仅是工作需要,一到业余时间立马切换为不疯魔不成活的折腾模式,有着一颗放荡不羁爱自由的心。可能由于工作的原因需要长期保持严肃脸,卓凡探长给人的印象属于话少内向的类型。不过在评测报告中仍显示出了他严谨客观的一面,虽然语句精简,但基本都在重点。希望未来能有幸见到这位探长积极折腾的一面。
好了,以上就是帝都密室逃脱指南第三期的全部内容。如无意外的话,下期我们将为大家奉上最后三位探长的评测报告,内容相当精彩,喜欢的朋友千万不要错过哦。














